华体会(中国)-华体会(中国) 华体会网页版登录入口 政策法规 产业市场 节能技术 能源信息 宏观环境 会议会展 活动图库 资料下载 焦点专题 智囊团 企业库
能源信息  节能产业网 >> 能源信息 >> 风力发电 >> 正文
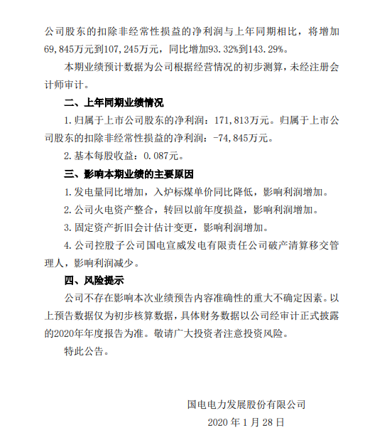
国电电力2020年净利润预计同比增加39.69%到86.25%
来源:沽源县人民政府 时间:2021/2/22 22:26:32 用手机浏览

北极星风力发电网获悉,国电电力发布2020年度业绩预报,预计2020年实现归属于上市公司股东的净利润为240,000万元到320,000万元,同比增加39.69%到86.25%。



国电电力方面表示,影响本期业绩的主要原因有以下几点:

1.发电量同比增加,入炉标煤单价同比降低,影响利润增加。

2.公司火电资产整合,转回以前年度损益,影响利润增加。

3.固定资产折旧会计估计变更,影响利润增加。

4.公司控股子公司国电宣威发电有限责任公司破产清算移交管理人,影响利润减少。








分享到:
相关文章 iTAG:
风电业绩哪家强?普遍性预增,最高的这家暴增491%!
13家风电企业密集IPO,“抢装年”A股迎来冲刺热潮
风电高景气 上游材料及设备产商“闷声”赚大钱
新能源发电风采录 │ 国电电力:振翅昂扬 乘风飞翔
智利最大输电项目将于6月竣工并投入使用
31家风电企业最新产品与创新技术复盘(附相关技术产品
宁夏中铝能源集团 200兆瓦风电项目落户腾格里
新疆9家风电场并网50万居民用“绿色电”
频道推荐
服务中心
微信公众号

CESI
关于本站
版权声明
广告投放
网站帮助
联系我们
网站服务
会员服务
最新项目
资金服务
园区招商
展会合作
节能产业网是以互联网+节能为核心构建的线上线下相结合的一站式节能服务平台。
©2007-2020 CHINA-ESI.COM
鄂ICP备19009381号-2
节能QQ群:39847109
顶部客服微信二维码底部
扫描二维码关注官方公众微信